在單片機電路中常常需要用三極管來做開關管來使用以便驅動一些外設,這里我給大家介紹一種方法.


當Q1處于臨界飽和時,流經R1的電流為 Ic=VCC/R1,若Q1的直流增益為β(β有直流增益和交流增益之分,不同的管子差很大),則流經R2的電流為 Ib=Ic/β=(Vin-Vbe)/R2,Vbe為基極與射極間的管壓降,對硅管來說約為0.6V,對鍺管來說,約為0.3V,此時的Vin=Ib*R2+Vbe。
若要令Q1處于深度飽和狀態(即開關閉合狀態),Vin應大于臨界飽和值,即Vin>Ib*R2+Vbe,Vin=Vbe+(Vcc*R2)/(β*R1)。
若要令Q1處于截止狀態(即開關打開狀態),只需令Vin


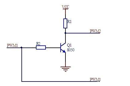
此外,三極管還可實現反相器的功能。當PWM1為高時,Q1導通,PWM2為低;當PWM1為低時,Q1截止,PWM2為高。
當驅動H橋時,只需產生一路PWM信號,再令三極管實現反相,便可得到兩路占空比互補的信號
電話:18923864027(同微信)
QQ:709211280
烜芯微專業制造二極管,三極管,MOS管,橋堆等20年,工廠直銷省20%,上萬家電路電器生產企業選用,專業的工程師幫您穩定好每一批產品,如果您有遇到什么需要幫助解決的,可以點擊右邊的工程師,或者點擊銷售經理給您精準的報價以及產品介紹
電話:18923864027(同微信)
QQ:709211280
烜芯微專業制造二極管,三極管,MOS管,橋堆等20年,工廠直銷省20%,上萬家電路電器生產企業選用,專業的工程師幫您穩定好每一批產品,如果您有遇到什么需要幫助解決的,可以點擊右邊的工程師,或者點擊銷售經理給您精準的報價以及產品介紹

