電容的選型和電容在不同電路中的應用場景有關,這篇文章就主要以橋式全波整流電路為例子,來進行所需的電容選型評估。
電容最小值:C = 負載電流I /(紋波電壓V * 頻率)
其中C--是所需的最小電容容值
負載電流I--就是整流電路的負載電流
紋波電壓V--是在整流器輸出端測到的電壓波動范圍
頻率--對于橋式全波整流電路,這是輸入信號頻率的兩倍。
實例分析:
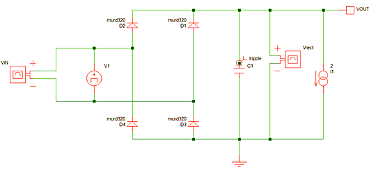
為了便于理解,我們講解一下實際的例子,下面的電路是一個橋式整流電路,在 60Hz 時輸入電壓為120V,負載電流為 2A,紋波電壓要求為 43V(峰峰值),我們需要做的是評估一下所需C1的最小電容值。

根據這個公式:電容最小值:C = 負載電流I /(紋波電壓V * 頻率),可以得出:
Cmin = 2A / (43V X 2 X 60Hz) = 387uF;
為了驗證我們的計算是否準確,我們可以使用仿真軟件進行仿真,當輸出電容使用387uF時,紋波電壓峰峰值為 35.5V。它接近計算結果43V,當然我們計算的結果是最小電容,因此通過選擇較高值的電容,紋波電壓將進一步降低。

〈烜芯微/XXW〉專業制造二極管,三極管,MOS管,橋堆等,20年,工廠直銷省20%,上萬家電路電器生產企業選用,專業的工程師幫您穩定好每一批產品,如果您有遇到什么需要幫助解決的,可以直接聯系下方的聯系號碼或加QQ/微信,由我們的銷售經理給您精準的報價以及產品介紹
聯系號碼:18923864027(同微信)
QQ:709211280

